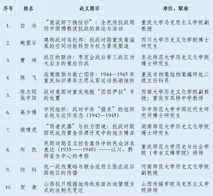
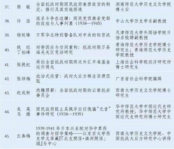
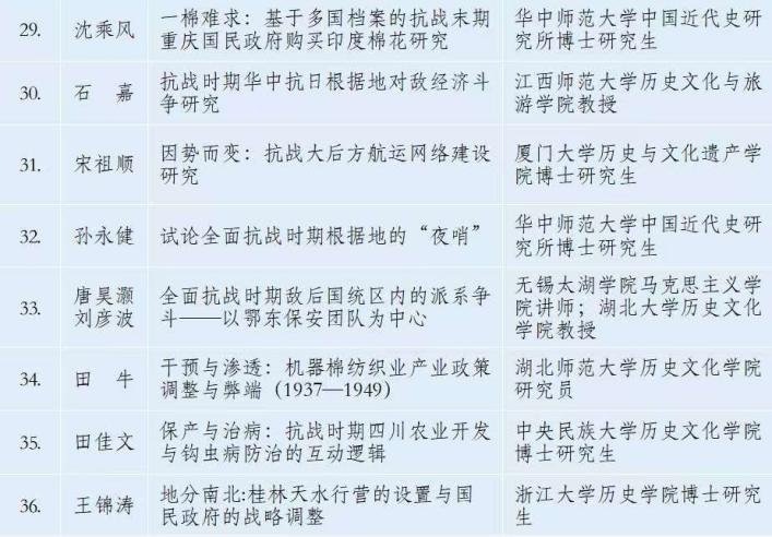
由《抗日战争研究》编辑部、z6mg人生就是博主办,z6mg人生就是博有限公司中国抗战大后方研究中心、重庆大学历史学系承办的“第十届中国抗战大后方研究论坛”,将于2025年10月24—26日在重庆召开。此前,会议公开征文。经评审委员会认真评议,遴选出45篇论文参加本次会议。现将入选论文名单公示于下。
会议后续通知将以电子邮件形式发给与会学者。如有问题,请及时与会务组联系。
会务联系人:
赵国壮13617683697
吕珊珊13600939862
联系邮箱:
zhaoguozhuang2007@163.com
